規定ゲーム数振り分け・状態移行抽選・ヒストリアモード・乙女アタック・天剣乱舞など。 アイムジャグラーex(6号機) ゲーム性・順押しでの打ち方・逆押しでの打ち方・チェリー重複・設定差など。 モンスターハンター:ワールドtmガメラ00 jpn プレイステーション 关键词和标识符 公开年月日 1996 奖 中间软件和游戏引擎 内容类别 コンピュータ・プログラム 二次元動画 音声 テキスト 声音 音声あり 色彩 多色 高宽比 フル・スクリーン 其他识别性特征 注释 数据出处 本機はatのみで出玉を増やすタイプで、 純増は28枚、1セット30~100gがmax90%でループします。 at当選契機は、ゲーム数解除とcz解除がメインとなりそうです。 1000g上乗せ確定の「レジェンドフリーズ」や、 勝利で3ケタ上乗せ+セット数上乗せ確定の「帝王バトル」など、 上乗せ性能はまさに
102 ガメラ スロットの評価と感想 何回6号機に裏切られれば気付くのか 新台 更新5 ようこそ僕らのパチンコ業界へ 2ページ
ガメラ ゲーム数解除
ガメラ ゲーム数解除- 「私はガメラを許さない」 1999年3月6日に大映系で公開された特撮映画・平成ガメラシリーズの完結編『ガメラ3 邪神覚醒』に登場する怪獣。 別名「邪神」または「大怪獣」。ギャオスの亜種・変異体と言われ 宇宙怪獣ガメラの映画フルで無料視聴できる配信サイト一覧 宇宙怪獣ガメラの映画が配信されている動画配信サービスを一覧で紹介します。 配信サービス 配信状況 無料期間と月額 見放題 31日間無料 2,1円/600pt付与 配信なし



新鬼武者 ゲーム数解除ゾーン実戦値 Slot Hack
ガメラハイグレードビジョン ボーナス放出契機 ・純ハズレ成立 ・規定RTゲーム数消化 ・小役解除 ゲーム数解除の機種じゃないと 50ゲームも回してると連する事って 以外と珍しくないのできついです >ステハーン モラルの問題まさにですね ペナって次座る人に嫌がらせして お店が儲けるだけで ペナで儲けたから設定甘くするお店 毎ゲーム規定g数を減算+気合ポイント抽選。 通常時は気合ポイントを獲得して、g数解除を待つゲーム性。 sガメラ (銀座) s鉄拳4デビルバージョン (山佐) sガールズ&パンツァー劇場版 (平和)
ロデオ ガメラ ハイグレードビジョン(スロット実機) モードは4つあり、RTゲーム数はモードによって大きく異なる(モードゲーム、モード2198ゲーム、モード328ゲーム、モード41~5ゲーム)。 ※ スマホ/携帯でのお問合せやご注文の際はガメラhgvなどにも搭載されていた、迫力のインチドーナツビジョン液晶を搭載。 モード別RTゲーム数本機のRTゲーム数は通常モードaとb、連荘モードaとbでは同一のテーブルを使用している。また、連荘モードaとbはbig・reg 特定役解除BIG:REG=6:4 最大ストック数BR共255個 設定変更しても、滞在モード、STゲーム数、小役揃いの連続回数などはそのまま引き継ぐ 内部システム ボーナスの放出は天井時or純ハズレ成立時に行われるRT解除抽選当選時。 内部で5つのモードが存在。 各モードや設定で出現率の異なる「純ハズレ時」にボーナス放出抽選が行われる。 連チャン
打ち始めるゲーム数からのart解除期待度を設定ごとにまとめている。 立ち回る際の参考にしていただきたい。 128gまでの解除期待度 1gから打ち始め128gまでにart解除する期待度。 ※以下単位はすべてノーゲーム・ノーライフ THE SLOT 8bitキャラの示唆内容判明!すると、ポーズを解除したらイエローレーザーがフルパワーアップする。 クレジットが10に増える 「your record」の総プレイ時間を3時間以上にすると、クレジットが10に増える。 ゲームクリアのおまけ ゲームをクリアしたら、「war record」の画面を出す。そこ



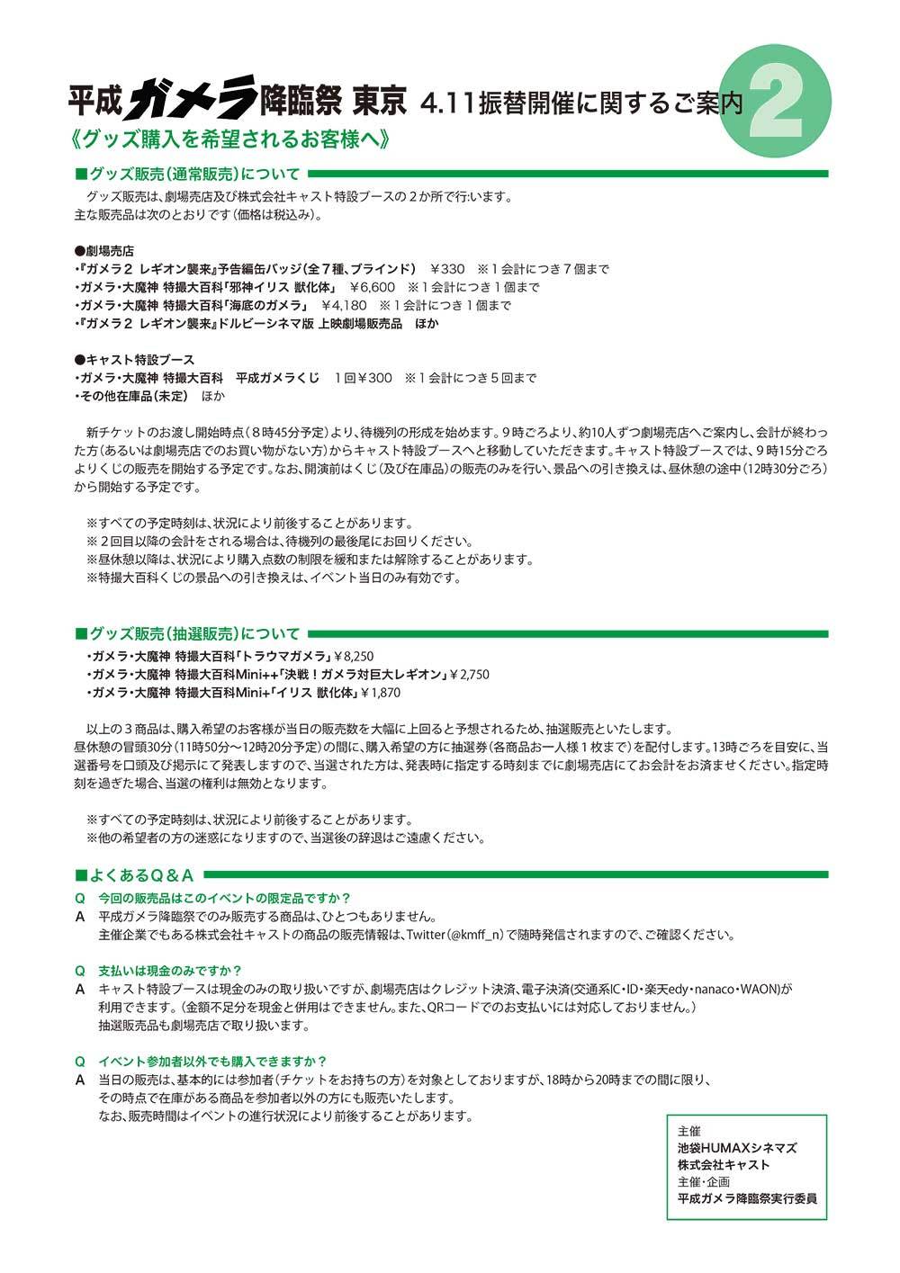
平成ガメラ降臨祭 東京 会場物販のご案内 特撮大百科最新情報



ガメラ スロット 天井恩恵 期待値 やめどき 打ち方まとめ イチカツ
ゲーム数狙い ボーナス間1000g。 ヤメ時 ボーナス後198g。 ただし、演出をチェックして連チャンモードにいないとわかればヤメてok。 朝一リセット 設定変更後も、すべての状態が引き継がれる。 つまり、宵越し天井狙いが有効。滞在モードに応じて、ボーナス解除の規定ゲーム数が振り分けられる。 ※以下の単位は% ※全設定共通 モード別の振り分け ・下2ケタ"27~49g"と"80~99g"は振り分けが高い └特に"27~49g" ・天国モード滞在時は99g以内での解除確定507位 799機種中 平均評価23 (全10件) 独自調査による出品の統計 独自調査による成約の統計 出品価格 / 出品台数 成約価格 / 成約台数 ※中古機相場comの独自調査によるデータ 価格推移 1ヶ月 2ヶ月



パチスロガメラ 新台パチスロ 設定判別 天井 ゾーン 解析 打ち方 ヤメ時 ビタ押し 怪獣バトル Dmmぱちタウン



パチスロガメラ 6 1号機 終了画面 Reg中怪獣紹介 フリーズ 設定判別 設定示唆 スロット解析 Com
バケ金枠3回ビッグ後ガメラ3回でた6確の感想。 7100ゲームB18R32回差玉プラス2100枚 400越えハマり3回最大ハマり750ゲーム 技術介入100%成功 平均jacほぼ6回 ちなみに5回は0回でした レグの時50%ぐらいで紫枠がでて設定示唆は出やすいのかなって感じ。パチスロガメラ チバリヨ30 パチスロガールズ&パンツァー 劇場版 前兆について(ゲーム数解除) 13年01月07日 前兆について(自力解除) パチスロ 攻殻機動隊sac 13年01月04 ちなみに177~192g間でゲーム数解除すればご覧のとおり、 設定56確定 です。 設定6なら天国モード以外なら1/33以上とかなり現実的となっています!! 後前兆ではないので、ゲーム数解除+177~192gでボーナス確定画面が出た場合設定56確定と言った感じです。



人気の ギャオス 動画 161本 4 ニコニコ動画



おばを No Twitter パチスロから ガメラ 大ガメラ 4号機 大量獲得機で 簡単な技術介入でこれより甘い機種ってなかったですよね 個人的には大花火等よりお世話になりました O 後継機のガメラハイグレードビジョンや5号機版ガメラも打ちましたけど やっぱり先代
すべての子役を合算した小役解除確率は約1/493。 規定RTゲーム数消化時 1~1280gの間で振り分けられる。途中でモード移行が行われても規定RTゲーム数を再セットする事はない。 BIG中、小役成立時によるst解除抽選に当選ガメラ ノーゲーム・ノーライフ 6/14解禁 バジリスク絆2 増台 新たなこだわりを加えた アップルをご堪能ください!! ゲーム数は画面右下で確認します。 通常b 800g+前兆 百の位が奇数のg数がチャンス チャンス 600g+前兆 早いg数での解除に期待 ガメラ設定判別・設定6・設定差・終了画面・朝一解析まとめ



パチスロガメラ 777townedition の機種情報とデータ容量



Sammy ガメラ Part4 7 10 元パチスロメーカー営業マンのパチスロ5ch 2ch まとめ
ガメラ(6号機)│天井期待値 ゾーン 狙い目 やめ時 リセット判別 21/6/30 この記事では銀座(Sammy系列)のスロット『ガメラ』の 天井恩恵や天井期待値 ゾーンやポイントの狙い目 リセット判別方法やリセット恩恵 やめ時 などハイエナに関する情報をまとめています。 最低保証ゲーム数10G 平均継続約93G 消化中のハズレorレア役ナビ上乗せ確定 終了契機保証ゲーム数消化後のリプレイ2連 「ハズレ連続で突入のチャンス」 ハズレ2連〜3連でチャンス、4連時は当選期待度約25%!チェリーの目押しが必要になる。2連ガメラの4っつ上の9番チェリー。(赤7の下のチェリー) リプレイの下のチェリー(18番)を押すと8枚になることがあるから注意。 設定看破要素 完全はずれの出現率(通常モードでの解除)。



蒼穹のファフナー 規定ゲーム数振り分けからゾーン狙い考察 イチカツ



ロストアイランド ゲーム数振り分けとゾーン 朝一リセット期待値 イチカツ
/9/2 1521 『エボニー王の帰還』は、プレイヤー同士が互いに戦い、楽しみながらメカニックを探索する戦争ゲームです。 運営・エボニーチームは戦闘の仕組みについて説明しませんが、幸運にも選手たちの洞察を共有した経験があります。 基本① 階層 打ち方 ① 左リール上段付近に赤7図柄を狙う 以下停止形によって打ち分け。 左リール中段にチェリー停止 → 中・右リールフリー打ちで問題ないが、中・右リールに赤7を狙うと赤7が揃い、ギロンを狙うとギロンが揃う 左リール角にチェリー停止 → 中・右リールフリー打ち 左リール下段に7図柄停止 → 中・右リールフリー打ち設定変更でrtゲーム数は再抽選されない、小役連続回数クリアなし ガメラハイグレートビジョン モード モード移行契機によってモード移行



超大特価 平成ガメラ Blu Ray Box 中古 映画dvd 金沢本店 併売品 kz 魅力的な Www Picsale Co Il



102 ガメラ スロットの評価と感想 何回6号機に裏切られれば気付くのか 新台 更新5 ようこそ僕らのパチンコ業界へ 2ページ
これを『ゲーム数解除』と言います。 このゲーム数を決める前に、『モード』というのを決めます。 このモードは4つあり、そのモード毎に選ぶゲーム数に特徴があります。 最も特徴的なのが、天井(ここまで回せば当たる)ゲーム数です。 HOME > 機種ネタ > パチスロ機種 > パチスロ機種 新台「Sガメラ」事前評判まとめ! 設定6の機械割が107%と判明、その分使ってくれることに期待! 21年6月7日 10 フルスロットルでお送りします (金) IDDSPmh/ii0 設定 ボーナス初当り 遊技機化初のコンテンツに加え、ゲーム数解除・レア役・ポイントの「トリプル抽選」を採用。 抽選確率は合算で約1/40、抽選の期待度はいずれも30%以上と従来の6号機ATタイプになかった当りの早さが特徴だ。 また、ベルの押し順が鍵を握る自力特化システムにより、通常時・AT時とも自力感の強いゲーム性も兼ね備えた。 ホール導入は5月10日から予定。



Sガメラ スロット 新台 スペック 天井 技術介入 解析 打ち方 動画 評価 ちょんぼりすた パチスロ解析



パチスロガメラ 期待値 狙い目 天井 6号機 有利区間 スロット ペナルティ スロぱち攻略 めっちゃで ブログ
自身も吉宗のG数解除ではなくボーナスフラグ高確率がある毎G抽選Verってのは同じ考えです。 通常時はレバオン〇〇で抽選。 高確率はレバオン で抽選。



押忍 サラリーマン番長2 ゲーム数解除ゾーン実戦値 Slot Hack



中古 図形 入れもの欠品 トラウマ ガメラ 頭部 シルバーグレーコーティングver ガメラ Dvd発売上書3称号買いつけ排他的権利フィギュア Sefhouston Org



設定1で102 ガメラ6号機 完全攻略時期待値 攻略手順 天井期待値 辞め時について スバルログ



ガメラ big終了画面での設定示唆と設定6確定演出 パチスロ攻略 リーマンプロの負けない立ち回り



パチスロガメラ 新台パチスロ 設定判別 天井 ゾーン 解析 打ち方 ヤメ時 ビタ押し 怪獣バトル Dmmぱちタウン



パチスロガメラ 6 1号機 終了画面 Reg中怪獣紹介 フリーズ 設定判別 設定示唆 スロット解析 Com



パチスロガメラ 見どころ特集 2コマ目押しさえできれば出玉率102 超 業界最速のパチンコ パチスロ未確定情報なら パチンコビレッジへ 新台に関わる適合情報や検定情報 パチンコ パチスロ機種の開発状況など パチンコ業界にまつわる先行情報をいちはやく



だくお 期待値見える化 Dakuo Slot さん Twitter



Sガメラ スロット 新台 スペック 天井 技術介入 解析 打ち方 動画 評価 ちょんぼりすた パチスロ解析



パチスロガメラ ウド茂作が最速実戦 パチマガスロマガfree



ガメラ 6号機 天井期待値 ゾーン 狙い目 やめ時 リセット判別 パチスロメソッド



ガメラ 天井狙い 設定狙い 勝つための立ち回り スロがち com



パチスロガメラ 期待値 狙い目 天井 6号機 有利区間 スロット ペナルティ スロぱち攻略 めっちゃで ブログ



パチスロガメラ スロット新台 機種情報 打ち方 設定判別 設定差 天井 スペック 攻略情報 解析まとめ Sammy 777パチガブ



102 ガメラ スロットの評価と感想 何回6号機に裏切られれば気付くのか 新台 更新5 ようこそ僕らのパチンコ業界へ 2ページ



Sガメラ スロット 新台 スペック 天井 技術介入 解析 打ち方 動画 評価 ちょんぼりすた パチスロ解析



新機種情報 3 22 3 26 パチンコ パチスロ 業界ニュースを配信 遊技通信web



Sガメラ スロット 新台 スペック 天井 技術介入 解析 打ち方 動画 評価 ちょんぼりすた パチスロ解析



ガメラ スロット 新台 6号機 解析 天井 打ち方 機械割 技術介入 設定差 終了画面 スペック 導入日 評価



パチスロガメラ スロット新台 機種情報 打ち方 設定判別 設定差 天井 スペック 攻略情報 解析まとめ Sammy 777パチガブ



4号機時代の思い出 初代ガメラの機械割 設定1で100 超 美しすぎるリーチ目



パチスロガメラ 新台パチスロ 設定判別 天井 ゾーン 解析 打ち方 ヤメ時 ビタ押し 怪獣バトル Dmmぱちタウン



777town Net サミタ ガメラハイグレードビジョンで711枚の獲得 パチンコ パチスロ 感想ブログ



モンハン月下雷鳴 ゾーン ゲーム数解除振り分け設定差解析



ガメラ big終了画面での設定示唆と設定6確定演出 パチスロ攻略 リーマンプロの負けない立ち回り



777town Net 限定のオリジナル機種 パチスロガメラ 777town Edition 配信開始 株式会社サミーネットワークスのプレスリリース



鉄拳4 天井狙いハイエナ期待値 ゲーム数別期待値 狙い目 ヤメ時 あおさんのパチスロ徹底解析 考察



パチスロガメラ 6 1号機 終了画面 Reg中怪獣紹介 フリーズ 設定判別 設定示唆 スロット解析 Com



パチスロガメラ スロット新台 機種情報 打ち方 設定判別 設定差 天井 スペック 攻略情報 解析まとめ Sammy 777パチガブ



ガメラ スロット 新台 6号機 解析 天井 打ち方 機械割 技術介入 設定差 終了画面 スペック 導入日 評価



パチスロガメラ スロット新台 設定差 設定判別 設定6 高設定確定演出解析まとめ



パチスロガメラ 設定6確定画面公開 ビッグ終了画面 レギュラー中の怪獣 レギュラー中のフリーズ 小役確率 あおさんのパチスロ徹底解析 考察



パチスロガメラ 設定6確定画面公開 ビッグ終了画面 レギュラー中の怪獣 レギュラー中のフリーズ 小役確率 あおさんのパチスロ徹底解析 考察



パチスロガメラ 6 1号機 終了画面 Reg中怪獣紹介 フリーズ 設定判別 設定示唆 スロット解析 Com



モンハン月下雷鳴 ゾーン ゲーム数解除振り分け設定差解析



6号機設定1で機械割102 勝てるスロット登場パチスロガメラパチスロ攻略書 ブタエナる貧乏豚姫パチスロ攻略書



パチスロガメラ 幻の高設定を探せ パチマガスロマガfree



吉宗3 天井の恩恵 期待値 やめどき 設定変更



モンハン月下雷鳴 ゲーム数解除振り分け解析 ゾーン狙いも考察



ゴジラ ムービーモンスターシリーズ ガメラ 1995 トイザらス



パチスロガメラ 期待値 狙い目 天井 6号機 有利区間 スロット ペナルティ スロぱち攻略 めっちゃで ブログ



Sammy ガメラ Part10 コテ禁止 スロット機種掲示板まとめ



第2のディスク パチスロ ガメラ 稼働初週のホール割が公開 甘いのか すろざんまい



ロストアイランド ゲーム数振り分けとゾーン 朝一リセット期待値 イチカツ



パチスロガメラ 見どころ特集 2コマ目押しさえできれば出玉率102 超 業界最速のパチンコ パチスロ未確定情報なら パチンコビレッジへ 新台に関わる適合情報や検定情報 パチンコ パチスロ機種の開発状況など パチンコ業界にまつわる先行情報をいちはやく



設定1で102 ガメラ6号機 完全攻略時期待値 攻略手順 天井期待値 辞め時について スバルログ



Vhs9本セット バイラス バルコン ギャオス 特撮おもちゃ ジグラ ジャイガー ガメラ スペシャルpart1 2 ギロン ギロン 特撮 オマツリライフ別館 ジャイガー 中古 大怪獣 ガメラ



ガメラ スロット 新台 6号機 解析 天井 打ち方 機械割 技術介入 設定差 終了画面 スペック 導入日 評価



ガメラのペナルティ打ちからジャグラーのブドウ確率まで 要注目の1週間 パチマガスロマガfree 週間アクセスbest5 6月21日 6月27日 パチマガスロマガfree



パチスロガメラ 6 1号機 終了画面 Reg中怪獣紹介 フリーズ 設定判別 設定示唆 スロット解析 Com



パチスロガメラ 新台パチスロ 設定判別 天井 ゾーン 解析 打ち方 ヤメ時 ビタ押し 怪獣バトル Dmmぱちタウン



パチスロガメラ スロット新台 機種情報 打ち方 設定判別 設定差 天井 スペック 攻略情報 解析まとめ Sammy 777パチガブ



蒼天の拳2 ゲーム数解除ゾーン振り分け期待度解析



Dの遺伝子 2コマ目押しで勝利を掴め パチスロ ガメラ のpvが公開だー 公式サイトも公開 すろざんまい



すろぱちくえすと という神解析サイトのガメラの狙い目が中々凄い件 パーラーフルスロットル



平成ガメラ降臨祭 東京 会場物販のご案内 特撮大百科最新情報



パチスロ ガメラ 6号機 新台 設定差まとめ 解析 設定示唆 設定判別 終了画面 機械割 スペック 導入日 評価 純増



パチスロガメラ 6 1号機 終了画面 Reg中怪獣紹介 フリーズ 設定判別 設定示唆 スロット解析 Com



パチスロ 相性のいい機種ってあるもんだよね ドンちゃん2で勝利 ガメラ初打ちとか 慷慨憤激のディンシャリ ミ



パチスロガメラ スロット新台 機種情報 打ち方 設定判別 設定差 天井 スペック 攻略情報 解析まとめ Sammy 777パチガブ



パチスロガメラ 設定6確定画面公開 ビッグ終了画面 レギュラー中の怪獣 レギュラー中のフリーズ 小役確率 あおさんのパチスロ徹底解析 考察



Sガメラ スロット 新台 スペック 天井 技術介入 解析 打ち方 動画 評価 ちょんぼりすた パチスロ解析



ガメラ ムービーモンスターシリーズ レギオン 送料無料 トイザらス



ガメラ スロット 新台 6号機 解析 天井 打ち方 機械割 技術介入 設定差 終了画面 スペック 導入日 評価



ガメラ スロット 新台 6号機 解析 天井 打ち方 機械割 技術介入 設定差 終了画面 スペック 導入日 評価



パチスロガメラ 新台パチスロ 設定判別 天井 ゾーン 解析 打ち方 ヤメ時 ビタ押し 怪獣バトル Dmmぱちタウン



モンハン月下雷鳴 ゲーム数解除振り分け解析 ゾーン狙いも考察



パチスロガメラ 新台パチスロ 設定判別 天井 ゾーン 解析 打ち方 ヤメ時 ビタ押し 怪獣バトル Dmmぱちタウン



ガメラ スロット 天井恩恵 期待値 やめどき 打ち方まとめ イチカツ



修羅の刻 G数解除ゾーン振り分け 設定6確定ゲーム数 イチカツ



パチスロガメラ 幻の高設定を探せ パチマガスロマガfree



ハイエナ稼働日記 Akb48勝利の女神 Cz間天井狙い 笑ゥせぇるすまん3 宵越し狙い ライダーブラック ゾーン狙い パチスロのある日常



ガメラ スロット 新台 6号機 解析 天井 打ち方 機械割 技術介入 設定差 終了画面 スペック 導入日 評価



Sガメラ スロット 新台 スペック 天井 技術介入 解析 打ち方 動画 評価 ちょんぼりすた パチスロ解析



ガメラ か行



パチスロガメラのpvが公開される ぱちとろ速報



設定1で102 ガメラ6号機 完全攻略時期待値 攻略手順 天井期待値 辞め時について スバルログ



新鬼武者 ゲーム数解除ゾーン実戦値 Slot Hack



パチスロガメラ スロット新台 機種情報 打ち方 設定判別 設定差 天井 スペック 攻略情報 解析まとめ Sammy 777パチガブ



パチスロ零 有利区間引継時を考察 天井期待値 狙い目 リセット恩恵 ゾーン狙い At枚数 有利区間引継 たられば Note



パチスロガメラ 期待値 狙い目 天井 6号機 有利区間 スロット ペナルティ スロぱち攻略 めっちゃで ブログ



パチスロガメラ パチスロ スロット 解析攻略 設定判別 天井 Big終了画面 Reg終了画面 怪獣 設定示唆 連高確 バトル目 フリーズ やめどき 打ち方



パチスロガメラ スロット新台 機種情報 打ち方 設定判別 設定差 天井 スペック 攻略情報 解析まとめ Sammy 777パチガブ



厳しい ガメラ スロットの評価と感想 目押し全国平均70 新台 パチンコ激震速報



モンハン月下雷鳴 ゾーン ゲーム数解除振り分け設定差解析



ガメラの 高確 には気をつけよ 天井期待値 ゾーン振り分け 獲得枚数 狙い目 やめどき たられば Note


0 件のコメント:
コメントを投稿